近日,Horticultural Plant Journal在线发表了华南农业大学亚热带农业生物资源保护与利用国家重点实验室胡桂兵教授团队题为“Establishment of somatic embryogenesis regeneration system and transcriptome analysis of early somatic embryogenesis in Litchi chinensis (荔枝体细胞胚发生再生体系的建立及体胚发生早期的转录组研究)”的研究论文。

荔枝(Litchi chinensis Sonn.)是无患子科荔枝属南亚热带木本果树。由于花小、童期长、人工授粉成本高等种种弊端的限制,使得传统育种方式在一定程度上限制了荔枝的育种进程。利用现代分子育种方法可实现精准育种,但需要依托高效且稳定的再生体系,因此,建立荔枝的体胚发生再生体系具有重要的意义。
荔枝的体胚发生是一个复杂的过程,许多基因参与其中,其他物种中关于体胚发生相关基因的挖掘工作已取得一定进展,但关于荔枝体胚发生的分子机理的研究还未见报道。
通过优化培养基配方,探究不同培养基添加物对荔枝愈伤组织的诱导和增殖、体细胞胚的诱导、体细胞胚的成熟和体细胞胚的再生等过程的影响,建立荔枝高效体胚发生再生体系;通过转录组测序,探究荔枝体胚发生早期的分子机理。
(1)以‘黑叶’荔枝花药和未成熟幼胚为外植体,通过在培养基内添加不同植物激素,成功诱导出愈伤组织(图1)。花药诱导愈伤组织的研究结果表明,在培养基中添加植物激素显著提高了愈伤组织诱导率,在添加1.0 mg·L-1 2,4-D和0.5 mg·L-1 TDZ的MS培养基中愈伤组织诱导率最高(58.0%±0.02%)。另外,在1.0 - 3.0 mg·L-1 2,4-D范围内,2,4-D与TDZ的组合效果最佳,高浓度2,4-D会降低愈伤组织诱导效率。未成熟幼胚诱导愈伤组织的研究结果表明,花后25 d未成熟幼胚是诱导愈伤组织的最佳外植体,培养基中添加2.0 mg · L-1的2,4-D时,愈伤组织诱导率最高,为73.33%±12.02%。

图1 ‘黑叶’荔枝愈伤组织的诱导
(2)在添加了0.5 g·L-1活性炭的培养基中,诱导出的体细胞胚数量最多(图2)。添加TDZ或高浓度活性炭会导致体细胞胚诱导率降低,而玉米素可以加速体细胞胚诱导的过程。另外,生物素可促进球形胚的形成,TDZ和ZT可能导致畸形胚的产生。

图2 ‘黑叶’荔枝体细胞胚的诱导
(3)在添加0.5 g·L-1 AC的培养基中体细胞胚的生根率最高,可达到2.15%;生根体细胞胚转移到再生培养基MS+0.5 g·L-1 AC+30 g·L-1蔗糖+7 g·L-1琼脂培养约一个月后,部分生根体细胞胚可进一步生芽,获得17.5%的再生率(图3)。

图3 ‘黑叶’荔枝体细胞胚的成熟与植株再生
(4)组织学研究表明,胚性愈伤组织由分生细胞组成,细胞质致密,细胞核突出。球形胚细胞形态均匀,但缺乏维管束组织。在心形胚向子叶形胚过渡过程中,体细胞胚分离出明显的维管束,并观察到明显的根尖生长点(图4)。

图4 ‘黑叶’荔枝体细胞胚的石蜡切片
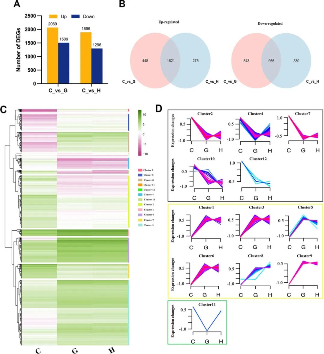
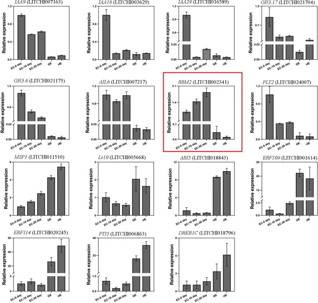
(5)通过转录组测序,鉴定得到胚性愈伤组织、球形胚和心形胚间的差异表达基因(DEGs),DEGs在植物激素信号转导、生长素激活信号通路显著富集(图5和图6)。挑选15个可能参与早期体胚发生的候选基因进行了qRT-PCR,发现LcBBM2可能在胚性愈伤组织向体细胞胚分化过程中起关键作用(图7)。通过在番茄叶片和下胚轴中过表达LcBBM2,证明其可促进细胞的分化和不定芽的形成(图8)。

图5 荔枝体胚发生早期DEGs的鉴定

图6 荔枝体胚发生早期共同DEGs的分析

图7 体胚发生早期相关的候选基因的定量分析

图8 LcBBM2的功能验证
本研究成功建立了‘黑叶’荔枝体胚发生再生体系,通过优化培养配方,显著提高了再生效率,并最终得到了完整的再生植株,为下一步的育种工作奠定了坚实的基础;通过转录组测序,首次对荔枝体胚发生早期的分子机理进行探究,并筛选出了相关候选基因,为今后通过转基因等方式提高再生效率提供了理论基础。