
钙离子(Ca²⁺)作为真核生物中普遍存在的第二信使,在植物冷胁迫信号感知与转导中发挥关键作用(Liu et al, 2025; Luan, 2026)。冷胁迫下,外源施用ABA或植物内源性ABA水平升高,激活ABA信号通路,提高耐冷性(Raza et al 2023; Li et al 2025)。这两条通路在植物中存在明显的关联,但其“分子串扰”(cross-talk)机制在水稻中一直未被完全阐明。特别是,Ca²⁺与ABA信号如何通过分子互作协同调控水稻苗期耐冷和生长之间的微妙平衡分子机制仍不清楚。阐明冷胁迫下水稻幼苗感应与转导冷胁迫的信号通路,维持细胞内代谢稳态和生长适应性的分子机理具有重要意义。
2026年2月27日,广西大学农学院、亚热带农业生物资源保护与利用国家重点实验室、广西甘蔗生物育种实验室、广西甘蔗生物学重点实验室王令强教授团队联合华中农业大学谢国生教授和中科院亚热带农业生态研究所毛东海研究员在《The Plant Journal》发表了题为“The C2 domain-containing and Ca2+-binding protein OsERG1 interferes with OsPYL10-OsPP2C09 module to negatively regulate the chilling tolerance in rice”的研究成果。研究在课题组系统分析植物C2结构域蛋白C2DPS家族进化和结构分类的基础上(Zhao et al. 2025),首次在水稻中鉴定了一个C2DPS家族亚群I(Group I)成员OsERG1,发现该蛋白可以作为钙信号解码器,并通过干扰OsPYL10-OsPP2C09模块,在Ca²⁺与ABA 信号间建立起一个耦合通路,从而负调控水稻耐冷性。研究发现OsERG1可通过与OsPP2C09(蛋白磷酸酶)竞争性结合ABA受体蛋白OsPYL10的CL2环,抑制了OsPYL10介导的ABA信号通路及其下游耐冷基因(如OsNAC5、OsbZIP62和OsbZIP46),从而削弱了水稻耐冷性,而编辑该基因则可提高水稻耐冷性。研究揭示了Ca²⁺信号与ABA信号的关键串话节点OsERG1,进一步完善了OsPYL10通过ABA信号途径正调控水稻幼苗耐冷性的遗传证据,构建OsERG1- OsPYL10-OsPP2C09的互作调控模型,为提升水稻耐冷及综合抗逆性提供新的分子靶点。论文主要研究结果如下:
1.OsERG1参与水稻幼苗在低温下的钙离子信号传导,通过影响ROS的积累负调控水稻幼苗低温抗性
OsERG1的表达受到低温、Ca2+和ABA的诱导,而受EGTA处理(Ca2+螯合剂)抑制(图1a)。OsERG1的过表达(OsERG1-OE)与基因敲除突变体(oserg1)的单株在低温胁迫下的存活率分别低于和高于野生型中花11(图1b-f)。说明OsERG1过表达削弱了水稻苗期耐冷性。低温胁迫5 d后,过表达植株的MDA含量、H2O2、O2-和ROS积累量都高于野生型和突变体(图1g-i)。表明OsERG1对水稻低温耐受性的负调控和ROS积累有关。

图1 OsERG1负可通过影响ROS的积累负调控水稻幼苗低温抗性。
幼苗低温处理6天后,OsERG1过表达株系的胚芽鞘顶端分生组织区域的钙离子荧光强度明显高于野生型和敲除突变体(图2a,b)。非损伤微测技术(NMT)检测,常温下过表达和野生型植株的胚芽鞘的Ca2+流速一致;低温处理后,过表达植株的Ca2+内流更强(图5c)。因此,OsERG1参与早期水稻幼苗在低温条件下的钙离子信号转导。

图2 低温胁迫下野生型(WT)、OsERG1-OE#8和oserg1-14茎尖Ca2+浓度及内流检测
2.OsERG1以Ca2+和ABA依赖的方式与ABA受体蛋白OsPYL10互作
为了揭示OsERG1对冷胁迫负调控的分子机理,研究通过酵母双杂cDNA文库筛选、酵母双杂(Y2H)和BiFC实验发现,OsERG1与ABA受体蛋白OsPYL10互作。N端(含C2结构域)与互作有关,其中的Ca2+结合位点突变后则不能互作(图3a-e)。体外pull-down实验发现,OsERG1与OsPYL10互作依赖于Ca2+(图3f) OsERG1-GFP与OsPYL10-mCherry共定位(图3g)。烟草荧光素酶互补成像实验(LCI)发现,Ca2+介导ABA促进了OsERG1与OsPYL10互作(图4)。体内体外实验表明,OsERG1以依赖Ca2+和ABA的方式与OsPYL10互作。

图3 OsERG1与OsPYL10以Ca2+依赖的方式相互作用

图4 OsERG1与OsPYL10以Ca2+和ABA依赖的方式相互作用
3.OsPYL10正调控水稻幼苗耐冷性
OsERG1和ABA受体蛋白OsPYL10蛋白互作。过表达OsPYL10可提高水稻的低温耐受性(Tian et al. 2015)。本研究发现ospyl10突变降低了低温耐受性(图5b-d),进一步完善了OsPYL10通过ABA信号途径可正调控水稻幼苗耐冷性的遗传证据。ospyl10突变体幼苗耐冷性降低和体内ROS的清除能力下降有关。ospyl10植株中的MDA含量更高,ROS积累更多,DAB和NBT染色显示ospyl10中积累了更多的H2O2和O2-(图5e-g)。

图5 ospyl10突变体株系降低水稻幼苗耐冷性
4.水稻萌发期芽长实验揭示了OsERG1和Ca2+可以与ABA协同调控,而OsPYL10只参与ABA通路。
尽管ABA可以提高植株的耐冷性(Li et al. 2025),但ABA的过量积累会影响植株的生长,需要维持一个动态平衡(Ma et al. 2018)。通过设计ABA和Ca2+处理水稻萌发幼苗实验,探究了OsERG1和OsPYL10在Ca2+与ABA信号通路中的作用。
水稻幼苗根和芽的伸长均受ABA处理影响。但是无论在正常条件(28℃)还是在低温(15℃)下,过表达OsERG1植株受到的影响较少(图6c, d,e),地上部的ABA含量明显降低(图6e)。因此,OsERG1过表达缓解或削弱ABA对水稻幼苗生长的抑制(图6a, b)。Ca2+处理也可以缓解ABA的抑制生长作用,过表达植株的Ca2+含量高于野生型和突变体(图6f)。因此,Ca2+结合蛋白OsERG1和Ca2+可以缓解ABA引起水稻幼苗的生长抑制。
而作为ABA受体,OsPYL10虽然正向调控苗期耐冷性,但参与ABA对萌发期幼苗生长的抑制,当基因突变后生长抑制则受到缓解。ABA处理和低温处理(导致幼苗ABA升高),对ospyl10植株苗子的抑制作用减弱,且突变体植株地上部分ABA含量较低(图7a-e)。但是,ospyl10突变体与野生型之间的Ca2+含量无显著差异(图7f),和Ca2+无直接关系。
因此,Ca2+结合蛋白OsERG1可以和ABA受体OsPYL10结合,并且依赖Ca2+和ABA信号通路发挥作用。

图6OsERG1负调控水稻幼苗地上部ABA敏感性并参与Ca2+信号响应
图7OsPYL10正调控水稻幼苗地上部ABA敏感性并参与Ca2+信号响应
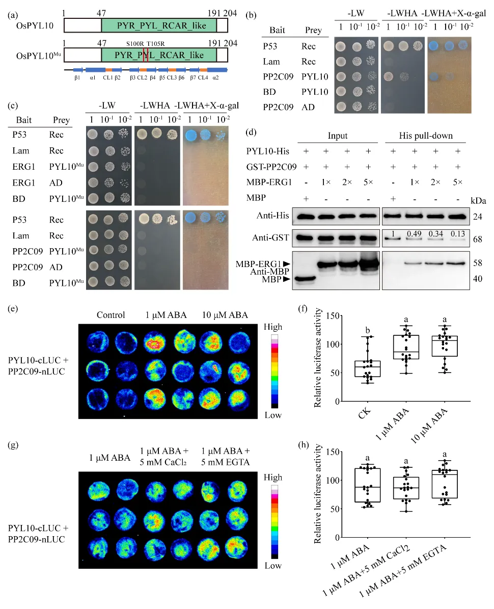
5.OsERG1和OsPP2C09竞争性结合OsPYL10通过影响ABA信号通路削弱植物耐冷性
胁迫条件下植物体内ABA升高,ABA受体OsPYL结合ABA并且和蛋白磷酸酶PP2C形成三元复合物,解除PP2C对ABA核心通路蛋白SnRK2激酶(SAPK)活性的抑制(Komatsu et al. 2020),而有激酶活性的SnRK2磷酸化下游靶蛋白,启动ABA响应基因的表达,从而调控植物胁迫耐受性。Y2H实验证明,OsPYL10能够与OsPP2C09互作(图8a, b);烟草LCI结果表明,该互作依赖于ABA,而不依赖于Ca2+(图8e-h)。进一步研究表明,OsERG1通过CL2环竞争性结合OsPYL10,而抑制OsPYL10与OsPP2C09的互作。OsPYL10的CL2环突变后,OsPYL10Mu与OsPP2C09、OsERG1都不能互作(图8c)。竞争性体外pull-down表明,随MBP-OsERG1浓度增加,被PYL10下拉的GST-OsPP2C09蛋白显著减少(图8d)。

图8 OsERG1和OsPP2C09竞争性与OsPYL10互作
6.总结:
综上所述,OsERG1通过干扰OsPYL10-OsPP2C09模块负调控水稻幼苗耐冷性。在低温胁迫下,胞质Ca2+和ABA浓度迅速升高。在oserg1突变体中,ABA可以与受体OsPYL10结合,受体蛋白的构象变化与OsPP2C09互作,掩盖OsPP2C09的磷酸酶活性位点,释放SnRK2(OsSAPK8、OsSAPK9和OsSAPK10)的激酶活性。激活的OsSAPKs磷酸化下游ABA信号相关转录因子基因(如OsNAC5、OsbZIP62和OsbZIP46),这些转录因子启动ABA响应基因表达,从而增强植株耐冷性。而在OsERG1过表达株系中,OsERG1干扰OsPYL10-OsPP2C09互作模块,抑制OsPYL10介导的ABA信号通路,导致植株耐冷性降低(图9)。

图9OsERG1干扰OsPYL10-OsPP2C09模块负调控水稻幼苗耐冷性的模型
论文第一作者为广西大学和华中农业大学联合培养博士研究生赵利艳。广西大学为第一单位,王令强教授、谢国生教授和毛东海研究员为共同通讯作者。研究还得到了陈玲玲教授,何正国教授的支持;得到了广西科技基地和人才专项项目(桂科AD25069107)和广西自然科学基金(2024GXNSFAA010171、2022GXNSFAA035479, 2020GXNSFDA238027、2024GXNSFGA010003)的支持。另外,还受到了广西教育厅留学公派项目和广西人工智能学院的支持。